BERK DÖKÜM
SANAYİ A.Ş.
English
Türkçe
Home
About Us
Foundry
Quality Control
Machining
Human Resources
Contact
About Us
Our Quality Policy
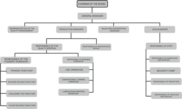
Organizational Chart
Organizational Structure